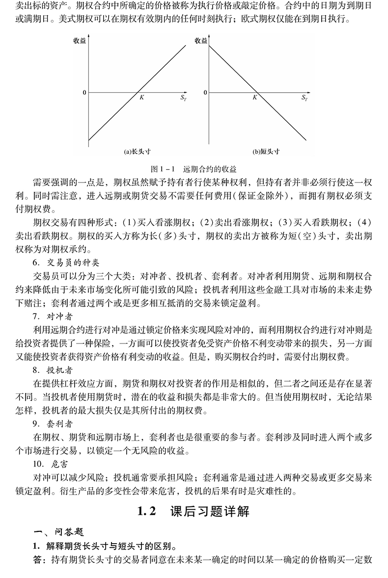
赫尔《期权、期货及其他衍生产品》(第8版)笔记和课后习题详解

赠送电子书大礼包
¥29.8¥29.80
已下架(本产品缺货或未上线)

×

【提醒】购买纸书后,扫码即可免费领取购书大礼包!

如果你已购买本书,请扫一扫封面右上角的二维码,如下图:

如果你未购买纸书,请先购买:

立即购买

长按图片下载到相册
分享到微信、朋友圈、微博、QQ等
朋友注册并购买后,您可赚
取消