内容提要
本书是基金从业资格考试科目“基金法律法规、职业道德与业务规范”的历年真题详解与考前押题试卷。全书由两部分组成:第一部分为历年真题详解,精选了2015、2016年共3套机考真题,并对全部真题的答案进行了详细的分析和说明;第二部分为考前押题试卷,按照2016年考试大纲及近年的命题规律精心编写了3套押题试卷,并根据《证券投资基金》教材和法律法规对所有试题进行了详细的分析和说明。 圣才学习网(www.100xuexi.com)提供基金从业资格考试等各种考试辅导方案【视频课程、3D电子书、3D题库等】。购书享受大礼包增值服务【200元视频课程+20元3D电子书+20元3D题库+40元手机版电子书/题库】。本书提供名师考前直播答疑,手机电脑均可观看,直播答疑在考前推出(具体时间见网站公告)。手机扫码(本书封面的二维码),或者登录圣才学习网首页的【购书大礼包】专区(www.100xuexi.com/gift),免费领取本书大礼包。
目录
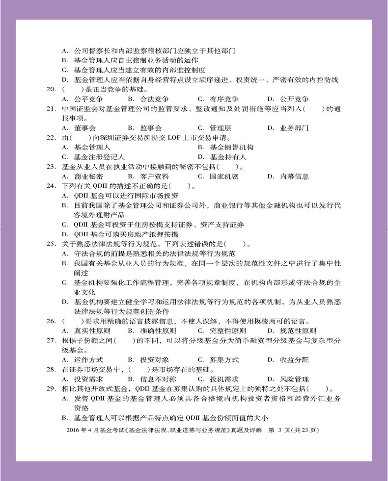
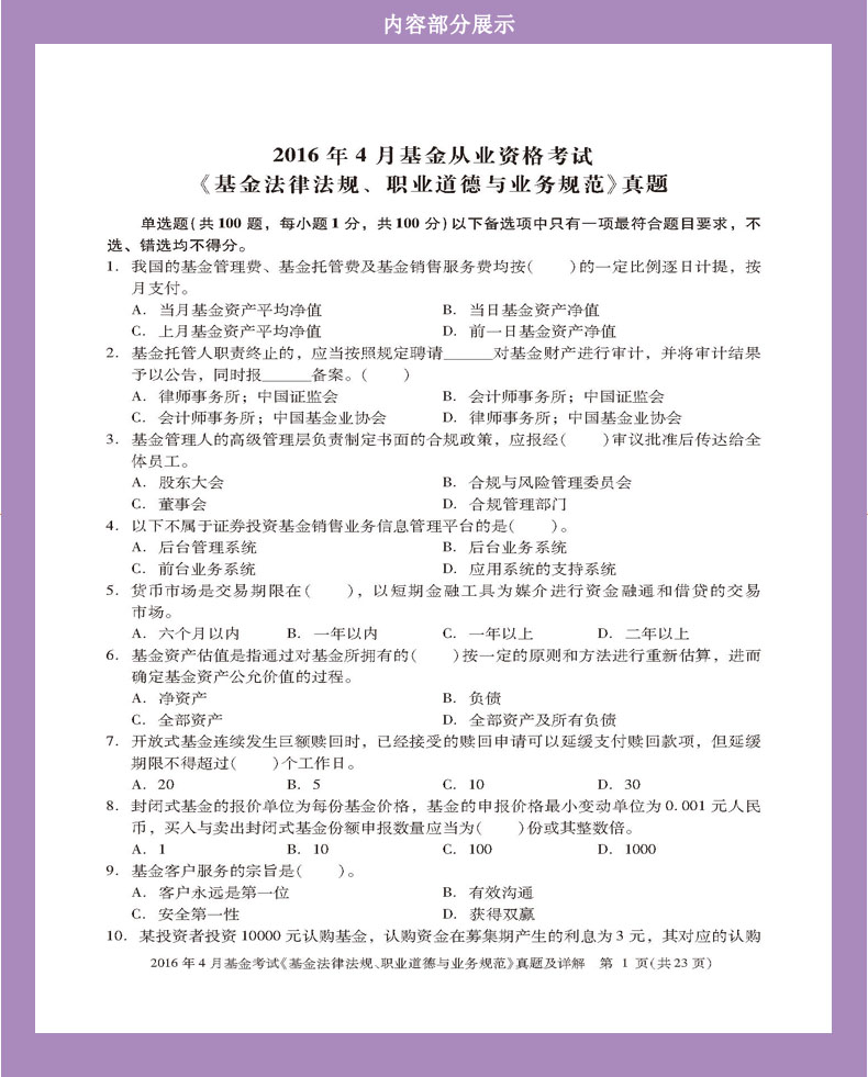
第一部分 历年真题详解 2016年4月基金考试《基金法律法规、职业道德与业务规范》真题及详解 2015年12月基金考试《基金法律法规、职业道德与业务规范》真题及详解 2015年9月基金考试《基金法律法规、职业道德与业务规范》真题及详解 第二部分 考前押题试卷 基金考试《基金法律法规、职业道德与业务规范》考前押题试卷及详解(一) 基金考试《基金法律法规、职业道德与业务规范》考前押题试卷及详解(二) 基金考试《基金法律法规、职业道德与业务规范》考前押题试卷及详解(三)
序言
为了帮助考生顺利通过基金从业资格考试,我们根据最新考试大纲和指定参考教材精心编写了基金从业资格考试辅导系列: 1.基金法律法规、职业道德与业务规范过关必做1000题(含历年真题) 2.证券投资基金基础知识过关必做1000题(含历年真题) 3.基金法律法规、职业道德与业务规范历年真题详解与考前押题试卷 4.证券投资基金基础知识历年真题详解与考前押题试卷 本书是基金从业资格考试科目“基金法律法规、职业道德与业务规范”的历年真题详解与考前押题试卷。全书由两部分组成:第一部分为历年真题详解,精选了2015、2016年共3套机考真题,并对全部真题的答案进行了详细的分析和说明;第二部分为考前押题试卷,按照2016年考试大纲及近年的命题规律精心编写了3套押题试卷,并根据《证券投资基金》教材和法律法规对所有试题进行了详细的分析和说明。 购买本书享受大礼包增值服务!手机扫码(本书封面的二维码),或者登录圣才学习网首页的【购书大礼包】专区(www.100xuexi.com/gift),免费领取本书大礼包。具体包括: ★ 视频课程(16小时指定教材精讲,价值200元)。 由圣才名师按照考试大纲的框架体系,根据《证券投资基金》教材,讲解考试大纲要求的每个考点。在全面讲解考试重点、难点的同时,穿插并解析历年考试真题,有助于学员在学习教材知识的同时了解与教材相关的真题出题点、命题规律,并掌握解题思路。 ★ 3D电子书(3套真题+3套考前押题,价值20元)。 ★ 3D题库【历年真题(视频讲解)+章节题库+考前押题】(价值20元)。 ★ 手机版【电子书/题库】(价值40元)。 与本书相配套,圣才学习网提供基金从业资格考试视频课程、3D电子书、3D题库(免费下载,免费升级)。 圣才学习网(www.100xuexi.com)是一家为全国各类考试和专业课学习提供名师视频课程、3D电子书、3D题库(免费下载,免费升级)等全方位教育服务的综合性学习型视频学习网站,拥有近100种考试(含418个考试科目)、194种经典教材(含英语、经济、管理、证券、金融等共16大类),合计近万小时的面授班、网授班课程。
资格考试:www.100xuexi.com(圣才学习网)
考研辅导:www.100xuexi.com(圣才考研网)
圣才学习网编辑部
【提醒】购买纸书后,扫码即可免费领取购书大礼包!
如果你已购买本书,请扫一扫封面右上角的二维码,如下图:
如果你未购买纸书,请先购买:
立即购买
Copyright 2007–2021 www.100xuexi.com All rights reserved 圣才学习网 版权所有
全国热线:400-900-8858(09:30-22:00),18001260133(09:30-22:00)
增值电信业务经营许可证 出版物经营许可证 网络文化经营许可证 广播电视节目制作经营许可证
京ICP备09054306号-30 鄂公网安备42018502007632号 营业执照
国家高新技术企业 中关村高新技术企业